中央人民政府
陕西省人民政府
汉中市人民政府
网站支持IPv6
网站无障碍
长者模式
登录
退出
注册
首 页
走进汉台
新闻中心
政府信息公开
互动交流
政务服务
专题专栏
首 页
走进汉台
新闻中心
政府信息公开
政务服务
互动交流
专题专栏
当前位置:
首页
>
政府信息公开
>
信息公开内容
>
重点领域
>
工程项目
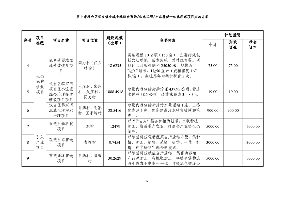
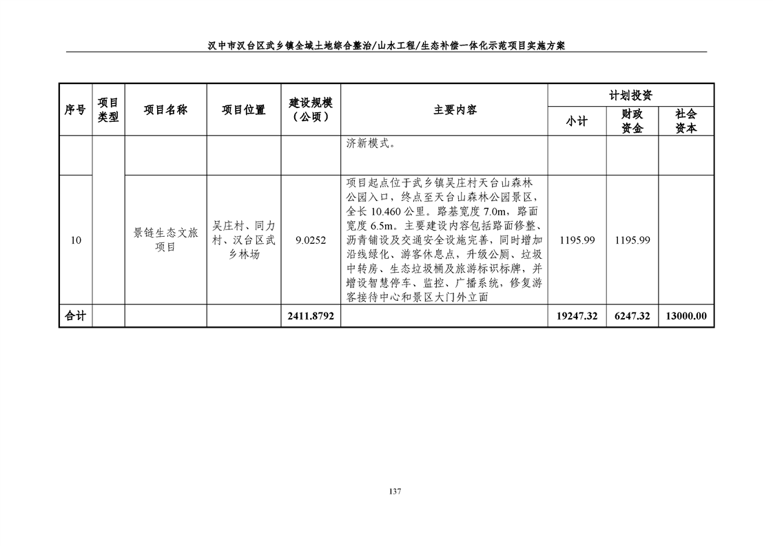
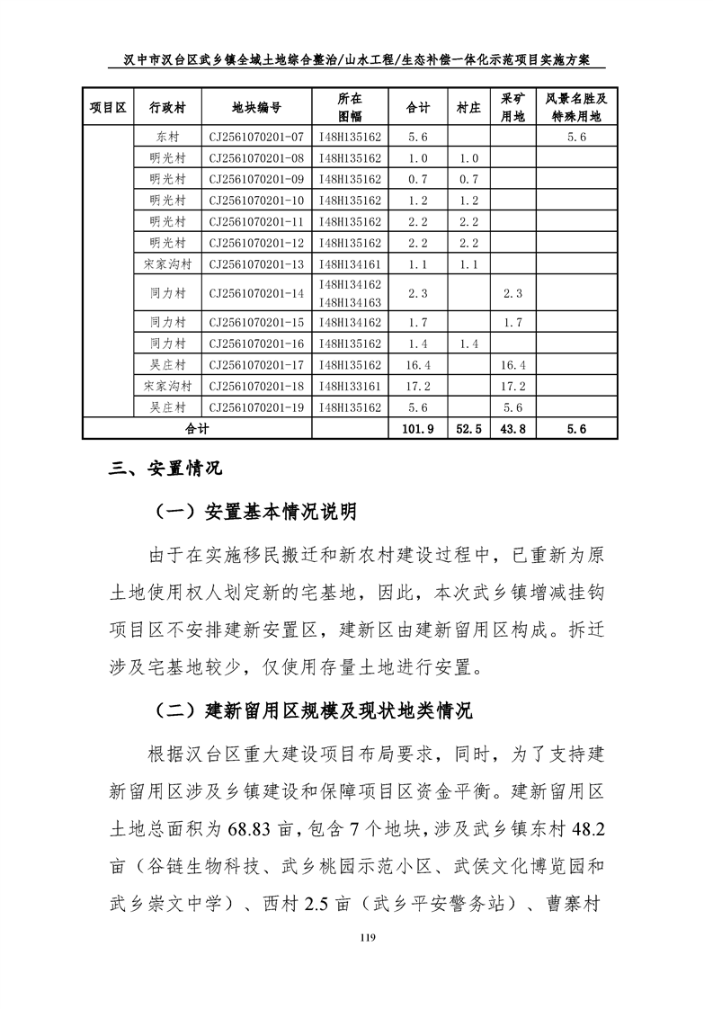
汉中市汉台区武乡镇全域土地综合整治山水工程生态补偿一体化示范项目实施方案
发布时间:
2026-03-06 14:57:44
来源:
自然资源汉台分局
作者:
访问量:
索引号
0108176100/2026-000126
发布日期
2026-03-06
发布机构
汉台区政府
内容概述
发布时间:2026-03-06
访问量:
相关稿件